降低工程项目投资风险、
使效益最大化的管理方法
“TVD(Target Value Delivery)”
Scroll Down
工业产品・服务的迭代速度快,生命周期短,要求工程项目投资管理提供全新的管理方法与之适应。由于工程项目复杂,涉及各种要求和前提条件,项目从规划到竣工投产周期长,在市场变化速度快、未来难以预见的商业环境中,建设投资伴随着巨大风险。随着设计和施工的推进,经常会出现由于建设费用不断增加,不得不对项目进行重新审核的情况。这些风险是传统管理方法难以解决的。
为了避免这种情况,我们提出了全新的工程项目管理方法—TVD(Target Value Delivery),可以降低工程风险,并使投资效益最大化。
CATEGORY
TVD通过在项目的初期阶段,即设计开始之前,就预见问题的解决过程,降低工程项目的风险系数,并使投资效益最大化。对于市场变化速度快,必须优先考虑经济性与合理性的生产设施、物流设施和数据中心等的建设投资,TVD是极其有效的项目管理方法。
TVD(Target Value Delivery)

应用了制造业的成本规划方法,根据工程项目特点为其量身定制的全新项目管理方法
TVD是应用了制造业的成本规划方法,根据工程项目特点为其量身定制的项目管理方法。成本研究与投资规划同时开始,在确定目标QCD(质量・成本・进度)后进入设计阶段,设计过程中还会反复进行成本审查,以实现目标成本。近年来,TVD已被应用于建设领域,并在全球范围内得到推广。在传统方法中,成本是作为设计的结果来计算的,如果成本偏离了目标成本,就必须修改设计,或者回到规划阶段重新设定条件。而TVD则是在设计开始前(前期设计阶段)就同时考察目标质量和成本之间的均衡,并在确定经济性与合理性后再开始设计,从而使质量和成本不会明显偏离目标。此外,由于没有设计返工,所以能够缩短设计周期和施工工期等的交付周期。
在项目的初期阶段进行可视化和量化,提供高精度的投资决策依据
尽管在项目的早期阶段为确定成本而选择了工程总承包的方式,但随着项目的推进,可能会出现项目意外成本的增加。TVD则能够解决这些问题。
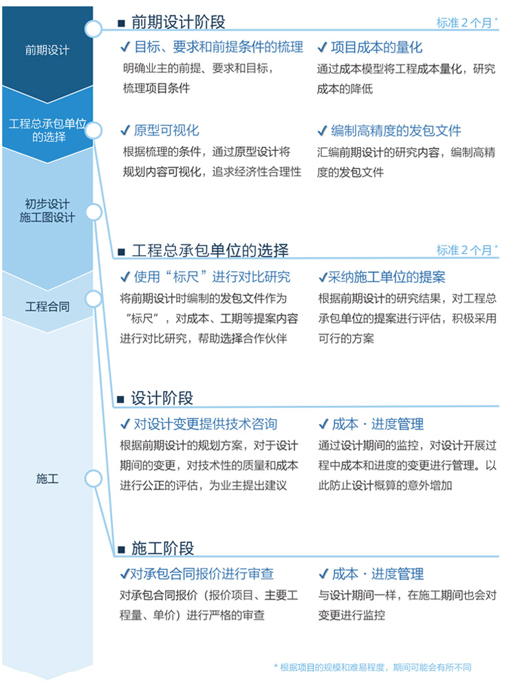
TVD的项目管理流程
以前期设计为起点的 TVD 流程图
TVD通过基于BIM的原型设计将规划方案可视化,并通过成本模型将项目成本量化,从而有助于项目问题识别,建立共识以及提高决策的准确性和速度。从降低项目成本(CAPEX・OPEX)、控制过度质量和实现早期盈利等角度,细化设计条件,明确要求和前提,探索具体化的项目目标模型。随后,在得到可视化和量化原型的基础上,制定可以确保经济性与合理性的质量与成本的“标尺”。TVD在项目的初期阶段进行可视化和量化,提供高精度的投资决策依据。

对在工程总承包中不易明确的结构和设备性能进行原型设计
在前期设计阶段,反复进行基于BIM的原型设计将规划方案可视化,通过成本模型将项目成本量化的过程,对在工程总承包中不易明确的结构规格・工程量和设备规格・工程量进行定义。与此同时,进行以达到早期盈利和CAPEX・OPEX最小化目的的LCC模拟,减少不必要的投资。此外,高精度原型的完成也会考虑到BCP和脱碳化等社会问题的解决,以降低风险系数。为了工程总承包单位的选择,我们会编制TVD规划书和TVD明细清单等工程总承包单位选定用的文件。从条件整理到工程总承包单位的选定阶段,根据项目规模和建筑用途的不同,大约需要三个月的时间。

对将作为合作伙伴的工程总承包单位进行严格的多方面评估选定
作为直到竣工的合作伙伴,工程总承包单位的选择至关重要。成本控制是必须的,设计施工技术能力也应达到项目所需的水平。前期设计时编制的TVD规划书(工程总承包单位选定用文件)明确了发包规格、报价项目、工程量及单价等项目成本依据,因此可以对工程总承包单位的报价进行公平、透明和严格的对比研究。对项目成本和设计・技术提案书进行综合评估,帮助选定项目最合适的工程总承包单位。
用“标尺”对设计・施工阶段的变更进行管理,防止成本增加
即使在工程总承包单位确定后,TVD在设计・施工阶段依然对质量・成本・进度进行严格的管理。根据TVD规划书等编制的TVD明细清单,可以作为设计、施工阶段中设计变更的“标尺”,能够严格管理业主提出的额外要求和设计变更。这确保了设计变更的透明性,并防止成本增加。

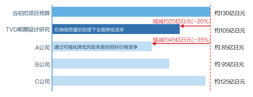
建设成本缩减的案例
某项目应用TVD管理方法,前期设计阶段成本缩减,再加上招标价格竞争,使工程项目中标价比当初项目预算节约了35%。由于TVD规划书中明示了规格和主要工程量,因此不存在低于成本价中标的顾虑,从而能够在确保质量的同时实现成本的缩减。
<Zoom image>
<Zoom image>

交付周期缩短的案例
通过提前明确设计条件和风险,缩短了设计周期。同时也灵活采纳工程总承包单位的提案,成功使设计施工的预期交付周期比通常缩短了四个月。
<Zoom image>
<Zoom image>
先进且全面的工程项目管理能力是推进TVD不可或缺的条件
目前,包括生产设施在内的多个项目正在采用TVD进行推进,并得到了业主的高度评价。作为一种全新的工程项目管理方法,日本国内只有日建设计提供TVD服务。这是因为推进TVD必须具备先进且全面的工程项目管理能力。日建设计拥有专业涵盖建筑・结构・设备・土木等各个领域的专家团队,通过跨领域活动,提供集结有整个集团智慧的综合服务・解决方案。正因于此,我们才能够提供其他公司无法实现的全新工程项目管理方法“TVD(Target Value Delivery)服务”,帮助业主降低建设投资风险系数,并实现投资效益最大化。
